|
QGIS API Documentation 3.36.0-Maidenhead (09951dc0acf)
|
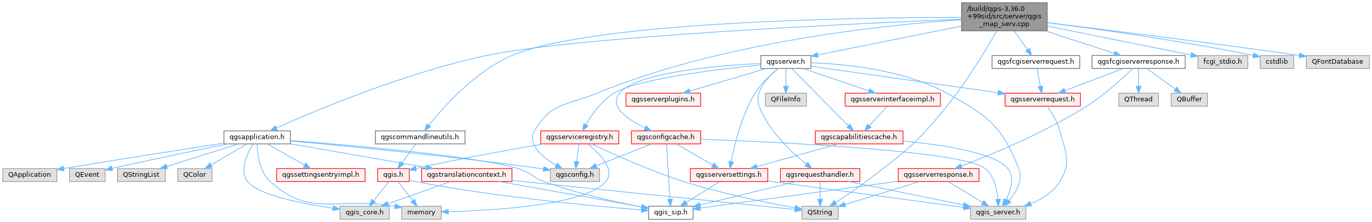
#include "qgsconfig.h"#include "qgsserver.h"#include "qgsfcgiserverresponse.h"#include "qgsfcgiserverrequest.h"#include "qgsapplication.h"#include "qgscommandlineutils.h"#include <fcgi_stdio.h>#include <cstdlib>#include <QFontDatabase>#include <QString>
Go to the source code of this file.
Functions | |
| int | fcgi_accept () |
| int | main (int argc, char *argv[]) |
| int fcgi_accept | ( | ) |
Definition at line 33 of file qgis_map_serv.cpp.
| int main | ( | int | argc, |
| char * | argv[] | ||
| ) |
Definition at line 45 of file qgis_map_serv.cpp.